首页

工作动态

当前位置: 首页 >> 正文

关于举办“beat365在线平台官网首届仿宋茗战斗茶赛”的通知

发布日期:2020-12-30    作者:     来源:     点击:

一、比赛内容

仿宋茗战斗茶赛是以茶粉为原料进行的仿宋点茶比赛,是近年来全国茶艺比赛热门新兴项目之一。以赛、品、论、展等形式呈现茶事,旨在于让更多的人知茶、爱茶。

本次比赛以beat365在线平台官网茶学院在校学生为参赛对象,单人赛,自由设定主题,每6人一组进行比赛。从选手仪表仪容、茶席布置、汤色(沫饽颜色)、汤味(茶味)、汤花(沫饽细腻度和厚度)、点茶技法、主题说明、茶百戏等方面进行现场考核评分,百分制。

二、比赛安排

1、报名方式

以班级为单位,由班长将参赛同学的姓名、学号汇总发送至1146765455@qq.com邮箱,截止时间为202114日(下周一)。

联系人:王杉(17630987525) 杨子贤(18090067335

2、比赛安排

时间:202117日上午8:00-12:00

地点:1C201

3、比赛要求

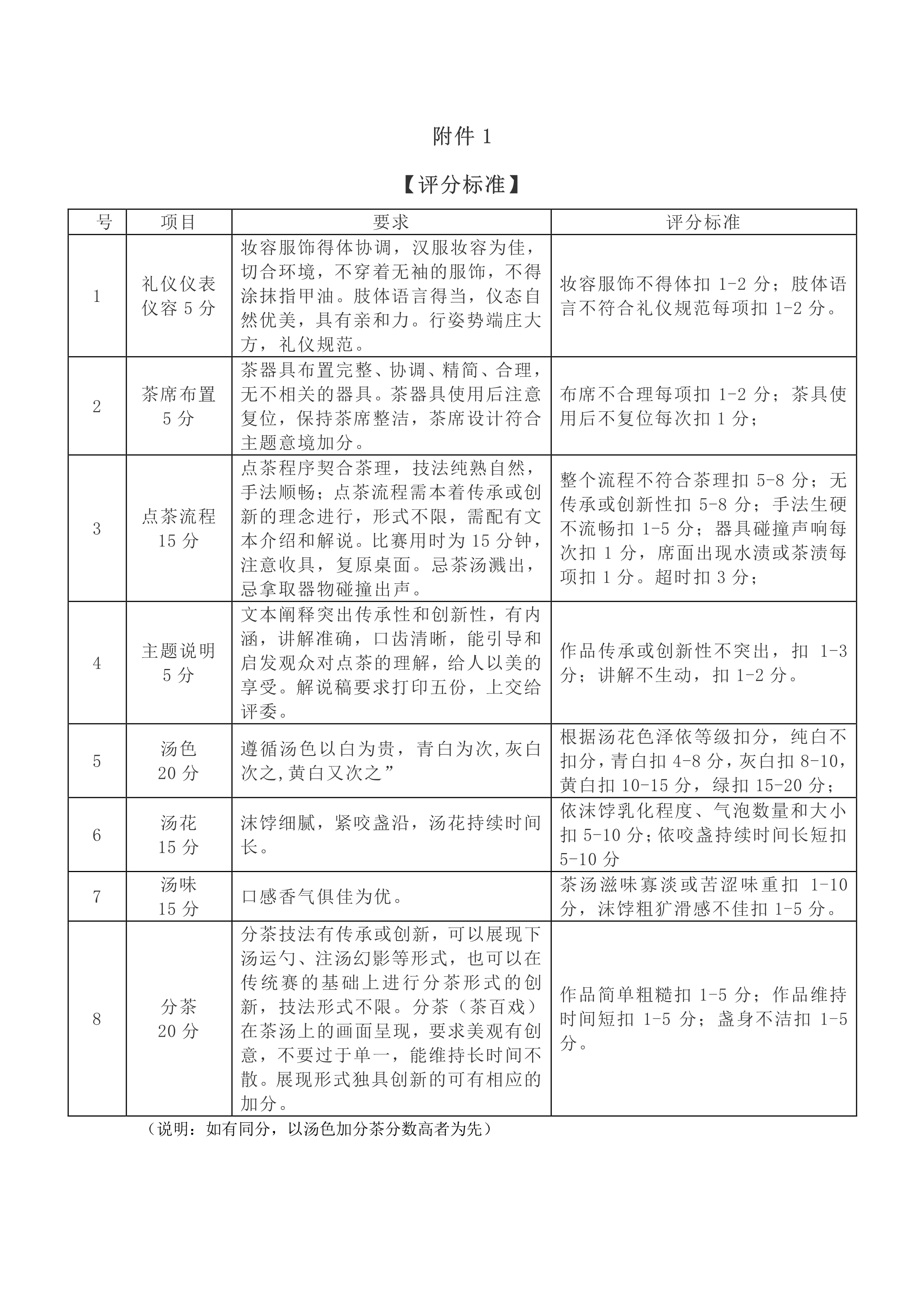
茶文化与营销教研室统一提供茗战桌椅、水、茶粉、茶盏、汤瓶、茶筅、茶匙等用具,选手自备汉服,茶服等服装。比赛时间为15分钟,备具、收具时间个3分钟。评分标准详见附件1

三、比赛成绩与奖励

根据评分标准,由评委对选手进行现场打分,比赛结束后,根据成绩分数高低,从高到低排序。

比赛设置一等奖2名,二等奖3名,三等奖5名,分别奖励不同档次精美茶具套餐。

欢迎广大师生学习观摩

                                                            

beat365在线平台官网

茶学院

二〇二〇年十二月三十日

上一条:茶学院茶文化与营销教研室观摩《茶艺学》实习教学

下一条:茶叶质量监控与营销科技服务团队到桐柏开展技术服务