beat365在线平台官网
本站首页
学院概况
学院简介
学院领导
机构设置
新闻公告
学院新闻
通知公告
媒体聚焦
党建园地
工作动态
工会之家
理论学习
支部建设
人才培养
教学动态
教学管理
实践教学
学科竞赛
资料下载
专业建设
专业介绍
课程建设
课程思政
培养方案
科学研究
科研动态
实验室建设
科研平台
学术交流
科研通知公告
社会服务
校地合作
产教融合
师资队伍
师资概况
专任教师
客座教授
教师培养
人事管理
团学工作
共青团工作
奖贷资助
辅导员队伍
三全育人
育人体系
育人平台
创新创业
学子风采
学校主页
科学研究
科研动态
实验室建设
科研平台
学术交流
科研通知公告
科学研究
科研动态
实验室建设
科研平台
学术交流
科研通知公告
科研通知公告
您的位置:
首页
->
科学研究
->
科研通知公告
-> 正文
关于我院2026年度河南省软科学研究计划项目申报审核结果
作者:
时间:2025-10-15
点击数:
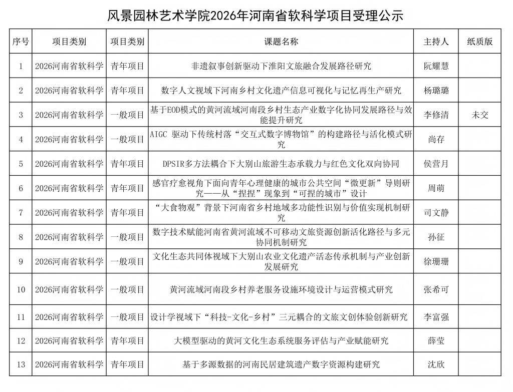
经个人申报,学院审核,截至2025年10月15日,我院2026年度河南省软科学研究计划项目申报审核工作顺利完成,共受理项目13项,详见附表。
上一条:
我院组织专家评审验收校青年基金项目
下一条:
关于公布我院2026年度河南省教育强省专项研究项目拟立项名单的通知
返回列表